설명:
참고: 이 모듈은 완제품이 아닌 DIY 키트입니다.
특징:
16 톤 박스는 16 가지 흥미로운 아날로그 사운드 효과를 자유롭게 제어 할 수 있습니다. 그것은 전자 장난감뿐만 아니라 초인종 또는 경보이기도합니다.
매개 변수:
공급 전압: DC 4.5V-5V
보드 크기: 4.8*4.1cm
제어 방법: 수동 코딩 + 외부 코딩
회로 원리:
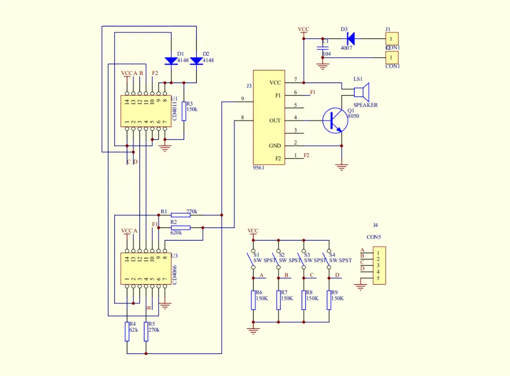
코어로 집적 회로의 9561 톤을 가진 전체 회로, 9561 작업 조건 제어를 인코딩하는 4 개의 바이너리 코드와 함께, 그것의 16 개의 다른 아날로그 사운드를 생성합니다. 노이즈 생성 회로, 기본 추가 제어 회로 및 제어 회로, 바이너리 코딩 회로 등을 포함한 전체 회로.
1. 트랜지스터 Q1 및 수동 버저 LS1 와 사운드 생성 회로, U2 9561
2. 기본 제어 회로는 2 개의 바이너리 디지털 제어 U3 가 4 가지 종류의 작동 조건을 선택하여 필요에 따라 4 가지 기본 음향을 생성합니다.
3. 2 개의 바이너리 디지털 저항 R1, R2, R4, R5 의 4 가지 상태를 사용하는 추가 제어 회로는 외부 진동 저항 값을 변경하기 위해 4 개의 다른 조합을 9561. 진동 매개 변수를 변경하는 진동 매개 변수의 변화는 진동 주파수를 변경할뿐만 아니라, 새로운 사운드를 많이 유도합니다.
결합 기본 제어 회로 및 추가 제어 회로, 구성 완전한 제어 회로, A B C D 4 바이너리 인코딩에 의해 제어되며, 9561 16 개의 다른 사운드를 생성합니다.
4. 바이너리 인코더 회로, 스위치 S1 - S4, 저항 R6 - R9 등 바이너리 인코더. S1, S2, S3, S4, 해당 바이너리 디지털 A, B, C, D 4. 컨트롤 파트 9561 통해 A, B, C, D 네 바이너리 디지털 음성을 구성, 1 로 교반으로 전환, 0 으로 교반으로 전환.
